首页
权益商城
商城系统
IDC服务
卡券回收
支付系统
瓶盖摇奖
收录排行
提交网址
未登录
登录后即可体验更多功能
登录
注册
找回密码
首页
权益商城
商城系统
IDC服务
卡券回收
支付系统
瓶盖摇奖
收录排行
提交网址
未登录
登录后即可体验更多功能
登录
注册
找回密码
热门
立即入驻
首页
•
独家资讯
•
自我提升
•
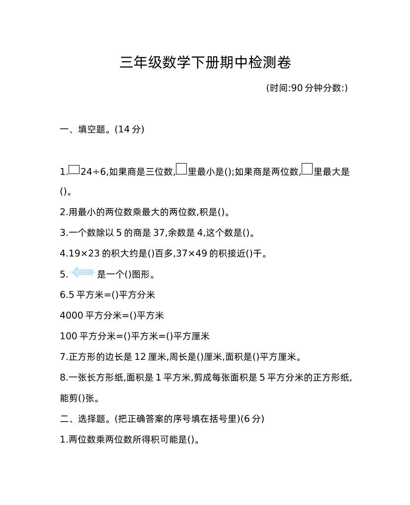
三下青岛版数学期中考试试卷-1
三下青岛版数学期中考试试卷-1
自我提升
卡券网络
11,089
0
0
——预览已结束,还剩.
5
.页未读——
免费下载高清完整文档观看后续更清晰
付费资源
隐藏内容
限时特惠
此内容已隐藏,请购买后查看!
¥
0.2
¥
1
立即购买
您当前未登录!建议登陆后购买,可保存购买订单。
免费更新
客服服务
自我提升
©
版权声明
文章版权归作者所有,未经允许请勿转载。
上一篇
三下青岛版数学期中真题卷-2(54制)
下一篇
【《年日月》重点知识总结】三下数学
相关文章
Node.js 内存泄漏排查:Heap 快照分析与常见代码反模式识别
自我提升
0
6,642
442
Git 分支管理最佳实践:如何用 Feature Branch 策略规范团队开发流程?
自我提升
0
10,638
147
【25春】人教pep版四年级下册英语第一单元Unit1《Myschool》一课一练同步练习_
自我提升
0
8,370
791
【北师版】2025学年五年级下册数学第一次月考质量精编卷
自我提升
0
7,344
48
暂无评论
暂无评论...
添加小工具
点此为“正文侧边栏”添加小工具
网址
网址
文章
软件
书籍